
近日,财政部、住建部联合发布《关于政府采购支持绿色建材促进建筑品质提升试点工作的通知》,要求形成绿色建筑和绿色建材政府采购需求标准。试点城市为青岛市、南京市、杭州市、绍兴市、湖州市、佛山市。

通知要求在政府采购工程中推广可循环可利用建材、高强度高耐久建材、绿色部品部件、绿色装饰装修材料、节水节能建材等绿色建材产品,积极应用装配式、智能化等新型建筑工业化建造方式,鼓励建成二星级及以上绿色建筑。
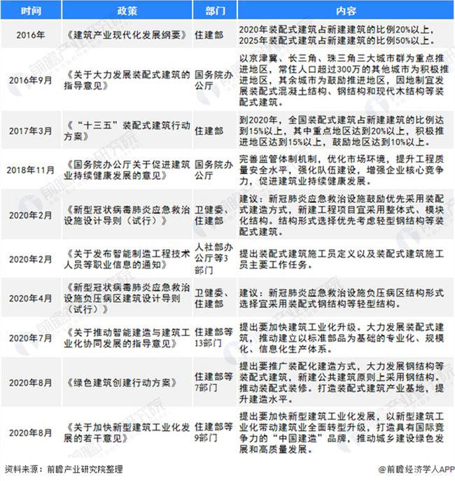
这是在制造业转型升级形势下,自2016年9月国务院办公厅发布《关于大力发展装配式建筑的指导意见》以来,中央层面第11次出台相关政策,从多层面、多角度推动发展装配式建筑行业。

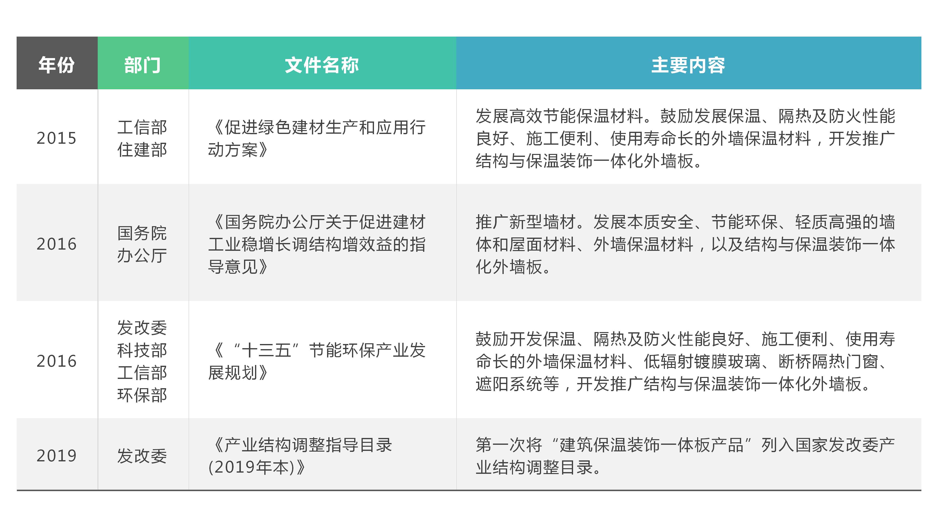
外墙的装配化程度是考核建筑工业化水平的关键指标之一,作为外墙节能保温系统的重要组成部分——保温装饰一体化外墙板,同样被一系列国家政策鼓励开发、推广。
住建部统计数据显示,2019年全国新开工装配式建筑4.18亿平方米,同比增长44.6%,近4年年均增长率为55%。前瞻产业研究院预计,预计2025年我国的新开工装配式建筑面积在10.54亿平方米左右。
据中国绝热节能材料协会预计,到2020年,建筑外墙一体板需求量将达1.2-1.5亿平方米,2025年达到2.9-3.7亿平方米。因此,保温装饰一体化外墙板站在了装配式建筑发展的风口之上。

伟图超薄石材保温装饰一体板是建筑外墙节能保温的标杆产品,以岩棉、EPS等保温材料为保温层,以3-8mm厚度的超薄石材为防护及装饰层预制复合而成,集节能、环保、安全、装饰、保温、降耗、耐用、抗冲击为一体,不仅可以保护外墙主体结构,而且能够减少建筑能耗。

该产品由kaiyun开云官方网页版联合中国工程院侯立安院士团队研发,获得了11项国家实用新型zhuanli。与传统干挂石材工艺相比,使用伟图超薄石材保温装饰复合一体板可以大幅节约钢材、石材、运费、人力、工期等,总成本降低25%-30%以上。


打造工业互联网平台
构建石材产业生态链
企业简介
kaiyun开云官方网页版是国家高新技术企业,集矿山开采、智能切割设备研发制造、超薄石材及超薄石材装饰保温一体化板材系统的研发制造、工程设计安装服务于一体,已成为中国天然超薄石材系统运营商领跑者。
发展战略
依托青岛国际院士港高端科技创新平台,入驻海尔COSMOPlat工业互联网平台,系统构建石材产业生态链,融通科研技术支持、智能设备生产、全国矿山布局、生产基地布点、物流配送支持、设计安装服务、商会协会资源、品牌地产客户等8大类资源,实现全流程追溯、全产业链赋能。
合作客户
在地产领域,与碧桂园、万科、融创、保利、绿地、华润、绿城、龙湖、新城、卓越、远洋、海尔、海信、旭辉银盛泰等知名地产品牌建立长期合作;在公建项目上,与青岛国际院士港、青岛地铁、胶东国际机场达成合作。




微信公众号
